LESOL
Solfångaren Tekniska data Utbyte Inkopplingsförslag Svenska Solgruppen
Handledning Ekonomi Absorbatorn Björn Stensson Här byggs Lesol 3

 

Sveriges mest uppsatta villasolfångare

 

 

 

Solfångaren.

LESOL har utvecklats av självbyggare med start i Lilla Edet i början av 80-talet. Den är testad och godkänd (P-märkt) av Sveriges Provnings och Forskningsinstitut (SP). Uppbyggnaden är enkel, främst används aluminium och koppar. Konstruktionen är anpassad för svenskt klimat. Solfångaren är optimerad för att ge maximalt energiutbyte per investerad krona. Den kan placeras på tak, på vägg eller fristående och kan anslutas till så gott som alla hus.

 

 

Råd&Rön utsåg LESOL 3 till det effektivaste

och mest prisvärda solvärmesystemet (nr 3 -94).

Bilden visar 4 moduler LESOL 3.

Tekniska data för en modul:

Mått:

LESOL 3

LESOL 3 +

bredd:

1492 mm

1492 mm

höjd:

1880 mm

1880 mm

tjocklek:

100 mm

140 mm

Exponerad glasyta: 2,58 m2 Glas: 2 st 730 x 1880 mm

LESOL 3, 4mm standardglas

LESOL 3 +, 4mm lågjärnglas

Vikt:

LESOL 3, exkl. glas

LESOL 3 +, exkl.glas

32kg

40 kg

LESOL 3, inkl. glas

LESOL 3 +, inkl. glas

58 kg

66 kg

 

Isolering: mineralull.

LESOL 3, botten 45 mm

LESOL 3 +, botten 90 mm

sidor 30 mm

Absorbatorn:

Fabrikat Tekno Term.

I aluminium invalsade kopparrör belagda med ett selektivt skikt.

(Absorbtion a = 0,95)

(Emittans e = 0,15)

Anslutningar: 10 mm kopparrör.

Bilden visar uppbyggnaden av LESOL 3.

Utbyte

Tabellerna nedan visar hur mycket solvärme som avges vid solfångarens anslutningar vid olika medeltemperaturer hos vätskan i solfångaren. Om solfångaren t.ex. höjer vätskans temperatur från 40°C till 60°C så blir medeltemperaturen 50°C. Denna temperaturnivå motsvarar tappvarmvatten eller bostadsuppvärmning med radiatorer. Till bassänguppvärmning eller golvvärmesystem kan värdena för 25°C användas. Bostadsuppvärmning med högtemperatursystem eller fjärrvärmeproduktion kräver 75°C och då blir solfångarens verkningsgrad lägre.

LESOL 3 + (4 moduler)

Temperatur Årsutbyte kWh/m2 Årsutbyte kWh/modul Årsutbyte kWh/4 moduler
25° 631 1628 6512
50° 420 1084 4336
75° 262 676 2703

LESOL 3 (4 moduler)

Temperatur Årsutbyte kWh/m2 Årsutbyte kWh/modul Årsutbyte kWh/4 moduler
25° 585 1509 6036
50° 362 934 3736
75° 203 524 2096

 

 

Inkoppling

Tappvarmvatten

Bilden ovan visar en tappvarmvattenanläggning. Solvärmen lagras direkt i tappvattnet via den inbyggda värmeväxlaren (kamfläns av koppar). Möjlighet finns att modifiera befintlig varmvattenberedare så att den även fungerar för solvärme. För att få ett gott utbyte av solvärmen behövs en tankvolym på minst 300 l. Denna typ av anläggning är avsedd för solfångarytor upp till 7,5 m2. Inkoppling av solvärme till befintlig tank är en billig och enkel lösning. För nyinstallation finns speciellt anpassade beredare att tillgå via medlemmarna i Svenska Solgruppen.

 

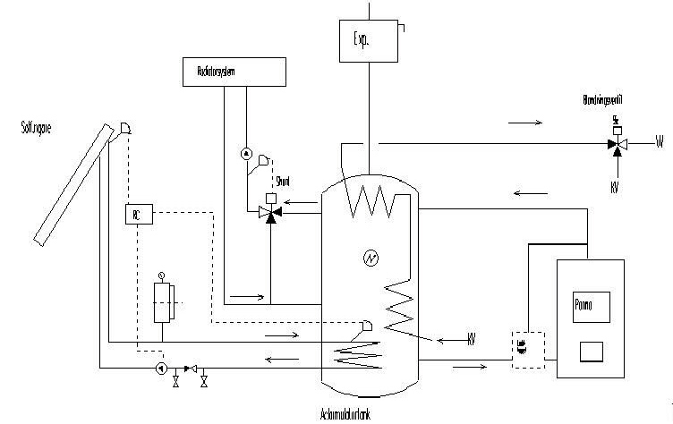
Kombisystem

Bilden ovan visar ett solvärmesystem som ger både värme och varmvatten. En ackumulatortank är själva hjärtat i systemet. All producerad värme från solfångare, panna (ved,olja etc.), elpatron lagras i tanken.

Värme till radiatorer och varmvatten hämtas ur tanken. Värmeväxling sker med kamflänsrör av koppar som är inbyggda i tanken. Tankens utformning är mycket viktig för solvärmeutbytet. Befintlig tank kan kompletteras med yttre värmeväxlare.Tankar utformas individuellt och levereras av medlemmarna i Svenska Solgruppen.

Det finns också andra möjligheter för inkoppling för den som vill öka utbytet från solfångaren. Exempelvis: "Microsolar" som är ett reglersystem för att optimera solfångardriften så att tillgängligheten på varmvatten ökar betydligt.

"Lågfödesystem" med högtryckspump är ett annat sätt att öka utbytet från solfångaren samtidigt som man kan minska kostnader för installation.

Kontakta någon av medlemmarna i Svenska Solgruppen om du är intresserad av speciella systemlösningar. Vi har inom Svenska Solgruppen stor erfarenhet av inkoppling till villavärmesystem av de mest skiftande slag genom den omfattande studiecirkelverksamhet som bedrivits i över 15 år av en del medlemmar och vars erfarenheter vi idag kan utnyttja brett.

Svenska Solgruppen.

Svenska Solgruppen är en ekonomisk förening med målsättning att sprida solfångarteknik i hela Sverige. Alla handledare/cirkelledare är medlemmar i eller har anknytning till Svenska Solgruppen.

Tusentals LESOL 3 anläggningar har byggts de senaste åren. Svenska Solgruppens kontaktnät ger dig en unik möjlighet att ta del av de omfatt-ande kunskaper samlats när det gäller lösningar av solvärmesystem.

Många handledare/cirkelledare kan bygga och installera både solfångare och system åt dig om du inte har möjlighet själv.

 

Så här säger Björn Stensson som är en av pionjärerna i Svenska Solgruppen.

–Ingen borde elda med olja eller ved under den del av året då vi kan utnyttja den rena solenergin. Globalt sett måste vi minska vår energiförbrukning, det gäller både från förbränning och kärnkraft. Solfångare är ett mycket bra sätt för varje enskild husägare att dra sitt strå till stacken för att komma närmare kretsloppssamhället.

Handledning.

 

Känner du dig osäker på om du klarar av solfångarbygge och installation på egen hand?

Vi anordnar studiecirklar där du får lära dig solenergins grunder, solfångarens egenskaper och uppbyggnad, olika systemlösningar mm. Du får även hjälp med att göra en systemlösning till ditt eget hus. Sedan kan du bestämma om du vill gå vidare och bygga. Vi bygger solfångarens absorbatorer på kursen och ibland hela solfångarsystemet. Cirkeldeltagarna hjälper ofta varandra med jobbet på de egna husen. Bygghandledningen är mycket utförlig och den händige kan klara sig utan studiecirkel.

 

Ekonomi.

En självbyggd LESOL ger dig lägsta möjliga pris för din solvärme.

Solfångaren betalas idag, men ger dig värme långt in i framtiden.

Ditt solvärmesystem är oberoende av framtida energiprishöjningar.

Genom att bygga LESOL kan du få solvärme till lägre pris än för el eller olja.

Den goda ekonomin förklarar varför LESOL är Sveriges mest installerade solfångarsystem i småhus.

 

Här byggs LESOL 3!

 

Därför väljer du LESOL.

 

• Självbyggeri - bästa ekonomi

• Oberoende av framtida energipriser

• Beprövad svensk konstruktion

• Minimalt underhåll

• Flexibel och tilltalande

• Individuella systemlösningar

• Oslagbart miljöanpassad.

 

 

©1996 Svenska Solgruppen ek. för.